跳转至内容
  • 版块
  • 最新
  • 标签
  • 热门
折叠
品牌标识

YunTu Forum

YTMicro.com
  1. 主页
  2. Discussion & Question
  3. YTM32B1H系列
  4. sdk can demo can0 不发送数据,can1 可以,YTM32B1HA01-EVB-Q176 Rev.B 板子

sdk can demo can0 不发送数据,can1 可以,YTM32B1HA01-EVB-Q176 Rev.B 板子

已定时 已固定 已锁定 已移动 YTM32B1H系列
4 帖子 3 发布者 648 浏览
  • 从旧到新
  • 从新到旧
  • 最多赞同
登录后回复
此主题已被删除。只有拥有主题管理权限的用户可以查看。
  • iyshengI 离线
    iyshengI 离线
    iysheng
    写于 最后由 编辑
    #1

    如题所示,使用 yt config tool 2.6.5 版本创建的 can demo Flexcan_Legacyfifo_Demo 发现 can0 均无法发送数据,can1可以。使用 Flexcan_Demo 测试 can0 也无法发送数据,使用示波器量 PTE5 波形也抓不到发送的数据。 CAN1 的 TX PTB_24 就有数据波形,使用图莫斯 can 分析仪也能抓到数据。

    1 条回复 最后回复
    0
    • xianghanX 离线
      xianghanX 离线
      xianghan YunTu
      写于 最后由 编辑
      #2

      https://forum.ytmicro.com/topic/703/can通信失败fail排查方向指南

      1 条回复 最后回复
      0
      • limanjiangL 离线
        limanjiangL 离线
        limanjiang YunTu
        写于 最后由 编辑
        #3

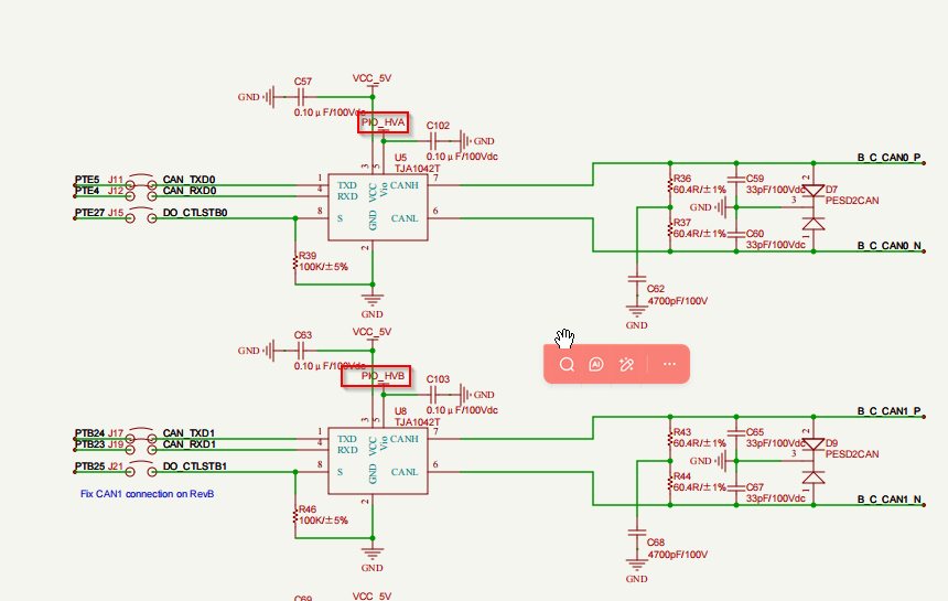
        image.png
        HA EVB 开发板CAN1 和其他路CAN VIO使用的电源不一样,检查J35跳线,这个跳线默认没有接

        image.png
        image.png
        CAN 收发器VIO 需要进行供电的

        1 条回复 最后回复
        0
        • iyshengI 离线
          iyshengI 离线
          iysheng
          写于 最后由 编辑
          #4

          短接 J35 后,测量 can0 tx 有波形了。

          1 条回复 最后回复
          0

        • 云途开发生态介绍

          快速上手云途开发生态

        • 云途论坛规则/Yuntu Forum Rules

          发帖前请查看

        • YT CONFIG TOOL调查问卷

          帮助改进和优化YT CONFIG TOOL,有机会抽取YTM32B1ME0 EVB哦...

        • can
          23
          demo
          20
          uds
          13
          lin stack
          12
          md14
          6
          fbl
          5
          yt-link
          5
          adc模块
          4
          Online Users
          Fj001F
          Fj001
          quanfengQ
          quanfeng
          D
          Derrick
          YQHY
          YQH
          Wangchu1W
          Wangchu1
          pengszP
          pengsz
          swordsS
          swords
          • 登录

          • 登录或注册以进行搜索。
          • 第一个帖子
            最后一个帖子
          0
          • 版块
          • 最新
          • 标签
          • 热门