跳转至内容
  • 版块
  • 最新
  • 标签
  • 热门
折叠
品牌标识

YunTu Forum

YTMicro.com
  1. 主页
  2. Discussion & Question
  3. YTM32Z系列
  4. YTM32Z1LS0 LIN总线下降沿时序问题

YTM32Z1LS0 LIN总线下降沿时序问题

已定时 已固定 已锁定 已移动 YTM32Z系列
8 帖子 3 发布者 3.3k 浏览
  • 从旧到新
  • 从新到旧
  • 最多赞同
登录后回复
此主题已被删除。只有拥有主题管理权限的用户可以查看。
  • justinJ 离线
    justinJ 离线
    justin
    写于 最后由 编辑
    #1

    客户端测试发现LIN总线下降沿无法满足要求,具体如下:db40cf18-3926-442f-ba8c-dc44e908dd94-1.png

    1 条回复 最后回复
    0
    • justinJ 离线
      justinJ 离线
      justin
      写于 最后由 编辑
      #2

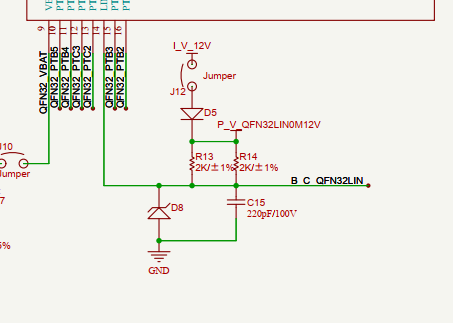
      3.png目前LIN外围电路如上图所示,也有参考原厂DEMO板电路均无太大改善,如下图:
      5.png

      1 条回复 最后回复
      0
      • justinJ 离线
        justinJ 离线
        justin
        写于 最后由 编辑
        #3

        6.png
        7.png目前测试原来电路和原厂电路的波形如上图

        1 条回复 最后回复
        0
        • runR 离线
          runR 离线
          run YunTu
          写于 最后由 编辑
          #4

          image.png
          有试过把磁珠去了,直接短过去吗?

          1 条回复 最后回复
          0
          • justinJ 离线
            justinJ 离线
            justin
            写于 最后由 编辑
            #5

            上面那个参考原厂DEMO板的就是把LB3和C46去掉并且增加2.2K电阻测试的,基本没太大改善

            1 条回复 最后回复
            0
            • runR 离线
              runR 离线
              run YunTu
              写于 最后由 编辑
              #6

              磁珠先不去掉,直接增加上拉电阻,先试试2.2K上拉,如果还不行再试试1K上拉(参考图是2个2K电阻并联的)
              不要改的太多,一点一点试

              1 条回复 最后回复
              0
              • FrankieF 离线
                FrankieF 离线
                Frankie YunTu
                写于 最后由 编辑
                #7

                看这个是放电速度不够快,增加个对地的电阻。

                1 条回复 最后回复
                0
                • justinJ 离线
                  justinJ 离线
                  justin
                  写于 最后由 编辑
                  #8

                  麻烦问一下电阻大概用多大比较合适而又不影响总线通讯?

                  1 条回复 最后回复
                  0

                • 云途开发生态介绍

                  快速上手云途开发生态

                • 云途论坛规则/Yuntu Forum Rules

                  发帖前请查看

                • YT CONFIG TOOL调查问卷

                  帮助改进和优化YT CONFIG TOOL,有机会抽取YTM32B1ME0 EVB哦...

                • can
                  24
                  demo
                  21
                  lin stack
                  13
                  uds
                  13
                  md14
                  6
                  fbl
                  5
                  yt-link
                  5
                  adc模块
                  4
                  Online Users
                  • 登录

                  • 登录或注册以进行搜索。
                  • 第一个帖子
                    最后一个帖子
                  0
                  • 版块
                  • 最新
                  • 标签
                  • 热门