跳转至内容
  • 版块
  • 最新
  • 标签
  • 热门
折叠
品牌标识

YunTu Forum

YTMicro.com
  1. 主页
  2. Discussion & Question
  3. YTM32B1M系列
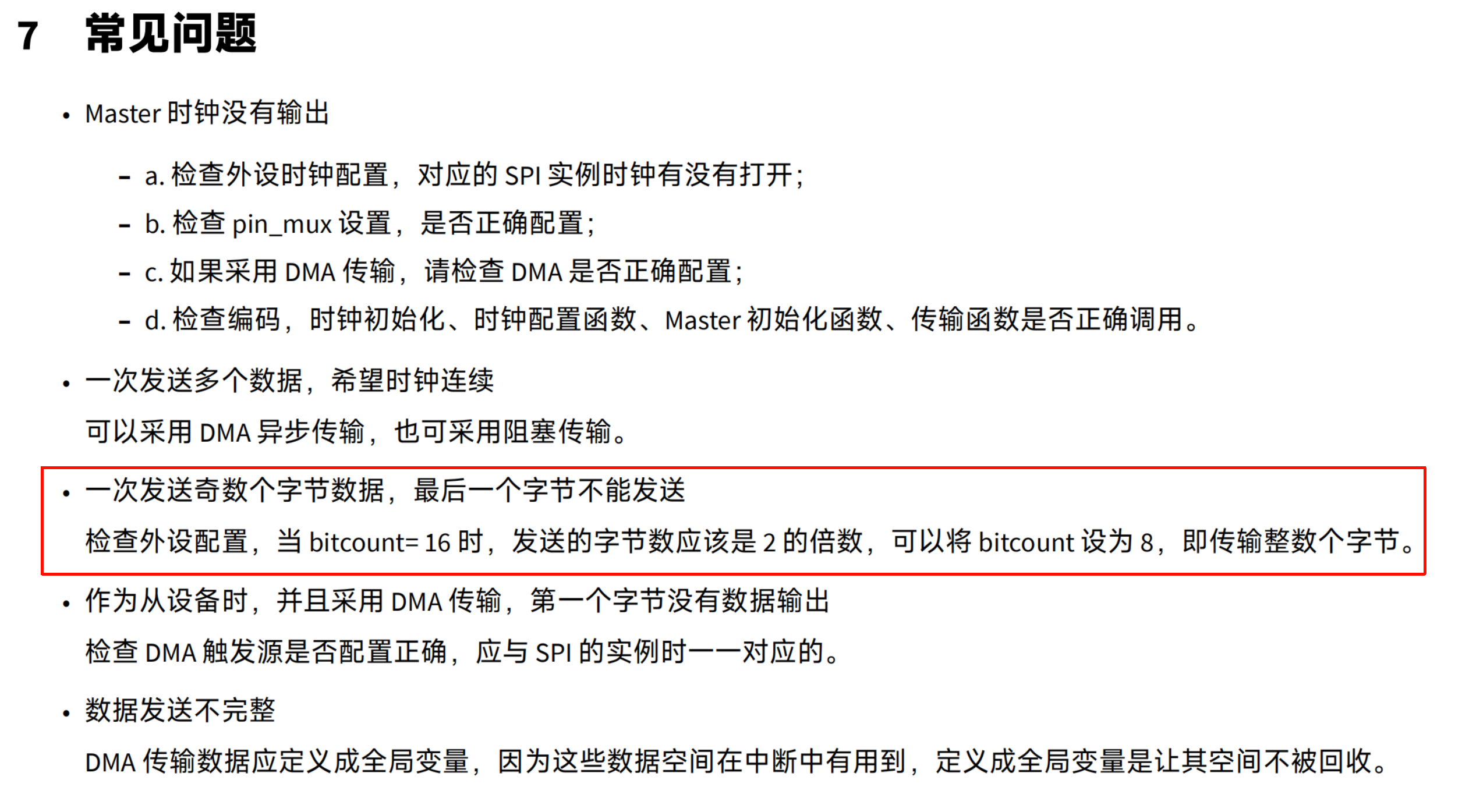
  4. spi的bitcount设置成16,发不出数据是什么原因

spi的bitcount设置成16,发不出数据是什么原因

已定时 已固定 已锁定 已移动 YTM32B1M系列
10 帖子 2 发布者 159 浏览
  • 从旧到新
  • 从新到旧
  • 最多赞同
登录后回复
此主题已被删除。只有拥有主题管理权限的用户可以查看。
  • pengszP 离线
    pengszP 离线
    pengsz
    编写于 最后由 编辑
    #1

    spi的bitcount设置成16,发不出数据是什么原因

    1 条回复 最后回复
    0
    • WRW 离线
      WRW 离线
      WR YunTu
      编写于 最后由 编辑
      #2

      你代码截图我们看一下

      1 条回复 最后回复
      0
      • pengszP 离线
        pengszP 离线
        pengsz
        编写于 最后由 编辑
        #3

        企业微信截图_177244254058.png

        1 条回复 最后回复
        0
        • WRW 离线
          WRW 离线
          WR YunTu
          编写于 最后由 编辑
          #4

          调用发送函数的位置截个图我看一下

          1 条回复 最后回复
          0
          • pengszP 离线
            pengszP 离线
            pengsz
            编写于 最后由 编辑
            #5

            企业微信截图_17724427327509.png这几种都不行

            1 条回复 最后回复
            0
            • WRW 离线
              WRW 离线
              WR YunTu
              编写于 最后由 编辑
              #6

              image.png

              1 条回复 最后回复
              0
              • WRW 离线
                WRW 离线
                WR YunTu
                编写于 最后由 编辑
                #7

                你发送的字节数设置的是1,要设置成2才可以

                1 条回复 最后回复
                0
                • pengszP 离线
                  pengszP 离线
                  pengsz
                  编写于 最后由 编辑
                  #8

                  如果发送一个字节要怎么发送

                  1 条回复 最后回复
                  0
                  • WRW 离线
                    WRW 离线
                    WR YunTu
                    编写于 最后由 编辑
                    #9

                    bitcount设置成8

                    1 条回复 最后回复
                    0
                    • WRW 离线
                      WRW 离线
                      WR YunTu
                      编写于 最后由 编辑
                      #10

                      但是你变量是16位的占两个字节啊

                      1 条回复 最后回复
                      0

                    • 云途开发生态介绍

                      快速上手云途开发生态

                    • 云途论坛规则/Yuntu Forum Rules

                      发帖前请查看

                    • YT CONFIG TOOL调查问卷

                      帮助改进和优化YT CONFIG TOOL,有机会抽取YTM32B1ME0 EVB哦...

                    • can
                      23
                      demo
                      20
                      uds
                      13
                      lin stack
                      12
                      md14
                      6
                      fbl
                      5
                      yt-link
                      5
                      adc模块
                      4
                      Online Users
                      z123456111Z
                      z123456111
                      倪镥州倪
                      倪镥州
                      aihetieA
                      aihetie
                      kid_liK
                      kid_li
                      • 登录

                      • 登录或注册以进行搜索。
                      • 第一个帖子
                        最后一个帖子
                      0
                      • 版块
                      • 最新
                      • 标签
                      • 热门