Boot + App 的简单 demo
-
kassel : flash driver 参考帖子: https://forum.ytmicro.com/topic/164/ytm32mc03-有没有ram-flashdriver的案例-做boot用的/4?_=1731983318779
-
H houjun_xiao 在 中 引用了 这个主题
-
D Diga 在 中 引用了 这个主题
-
F Frankie 在 中 引用了 这个主题
-
F Frankie 在 中 引用了 这个主题
-
D Derrick 在 中 引用了 这个主题
-
Y YTCQ_shejiwang 在 中 引用了 这个主题
-
Y yangke 在 中 引用了 这个主题
-
这是正常的。RAM初始化值就是5A5A
-
YTCQ_shejiwang 在 Boot + App 的简单 demo 中说:
这是正常的。RAM初始化值就是5A5A
图1是我开的一个demo堆栈跑到main的信息,图2是我工程跑到main的截图,可能是出现了什么问题
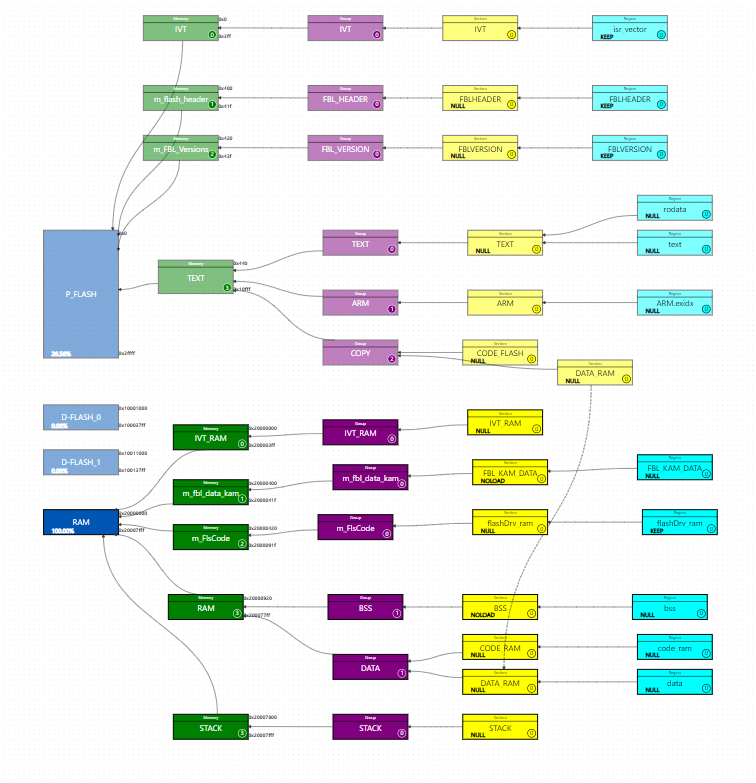
如图是我link的配置,coderam没有拷贝code_flash是因为编译报ram不够 -
YTCQ_shejiwang 在 Boot + App 的简单 demo 中说:
Wangchu1

这两个没有连线
我连线上编译就报错了,尝试开优化,依旧报错,这种情况下该如何解决~
如图是编译出来的hex的block信息
快速上手云途开发生态
发帖前请查看
帮助改进和优化YT CONFIG TOOL,有机会抽取YTM32B1ME0 EVB哦...

这是初始化完的截图